您的位置: 四川经济网主页 > 资讯 > 正文 >

LM358典型应用电路原理图

发布时间:2020-09-21 04:18:55   来源:互联网   阅读:-

LM358是一种运用以及普遍的双运放电路,它具备价格便宜,工作电压覆盖面广等优点,下边是 LM358的典型性运用电源电路。

1. 直流电藕合RC数字功放滤波器

LM358典型性运用电路设计图(一)

2. LED驱动器

LM358典型性运用电路设计图(一)

3.TTL光耦电路

LM358典型性运用电路设计图(一)

4.RC数字功放滤波器

LM358典型性运用电路设计图(一)

5.LM358构成波形产生电源电路

LM358典型性运用电路设计图(一)

6.落后电压比较器
LM358典型性运用电路设计图(一)

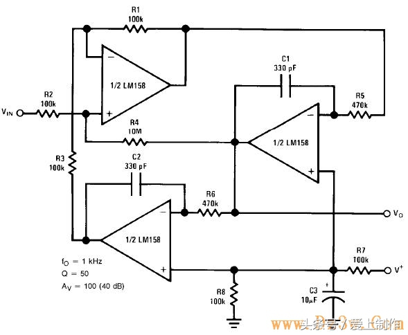
7.带通有源滤波器
LM358典型性运用电路设计图(一)

8 . led灯光耦电路
LM358典型性运用电路设计图(一)

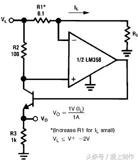
9.电流量监控器
LM358典型性运用电路设计图(一)

10.低飘移峰值检测器
LM358典型性运用电路设计图(一)

11.电压跟随器

LM358典型性运用电路设计图(一)

本系列文章内容分几篇开展讲解,可以看下一篇《LM358典型应用电路原理图(二)》

推荐阅读:热点快报网

(正文已结束)

免责声明及提醒:此文内容为本网所转载企业宣传资讯,该相关信息仅为宣传及传递更多信息之目的,不代表本网站观点,文章真实性请浏览者慎重核实!任何投资加盟均有风险,提醒广大民众投资需谨慎!

关于我们 - 联系我们 - XML地图 - 网站地图TXT - 版权声明
Copyright.2002-2020  四川经济网 版权所有 本网拒绝一切非法行为 欢迎监督举报 如有错误信息 欢迎纠正